Điều khiển remote 4 ngõ ra
Mô tả sản phẩm
+ điều khiển được 4 ngõ ra với 1 remote duy nhât
+ mỗi ngõ ra công suất tối đa 2kw
+ mạch in là loại mạch in công nghiệp bền chắc
Thông tin chi tiết
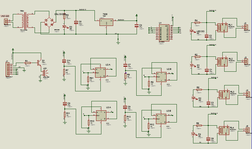
Sơ đồ nguyên lý mạch đk từ xa bằng remote 4 ngõ ra :
Đầu tiên các bạn sẽ quan tâm đến module mạch thu RF và remote phát rf

Module thu và remote phát rf các bạn mua trên thị trường nó sẽ như thế này .Các bạn nhớ mua cả cặp với nhau nhé, mua remote 1 kiểu, mạch thu 1 kiểu là nó không ăn nhập với nhau đâu, tinh trạng này minh gặp rồi, các bạn mua tùy ý ở 2 tiệm khác nhau nên nó ko thể giao tiếp với nhau. Đương nhiên các bạn vẫn có thể chỉnh lại cho nó trùng khớp tuy nhiên cái này thợ họ rành hơn nên cứ mua nguyên bộ đi với nhau là nhanh nhất
remote phát thì không cần quan tâm, chúng ta thiết kế mạch chỉ quan tâm tới remote thu mà thôi , nó như này:
+ Chân 1 chân cấp nguồn VCC (5 V )
+ Chân 2 là chân VT , bình thường ở mức "0" khi nhận tín hiệu RF sẽ lên thành mức "1" do đó mình sẽ cho nó kích qua chân B của transitor để nó phát âm thanh "pip" mỗi khi chúng ta điều khiển, nghe như vậy nó vừa dễ thao tác vừa thêm phần thú vị , mạch điện tử phải có âm thanh và màu sắc thì mới hấp dẫn và chuyên nghiệp, chứ im lìm quá làm người sử dụng không biết là mạch còn sống hay đã "ngủm củ tỏi" .
+ chân 3 là chân cấp âm nguồn vào cho mạch
+ còn lại là các chân tín hiệu mã nhị phân , bình thường ở mức không, khi nhấn phím A trên remote thì bên mạch thu vị trí chân A sẽ đưa lên mức "1"
như vậy là các bạn đã rõ về module thu này . khi bấm remote phát ta có tín hiệu mức cao trên mạch thu nhưng khi bỏ tay tín hiệu ấy về mức thấp nhưng các bạn cần duy trì mức 1 chứ đâu phải nhấp nháy như thế vì thế mà trên mạch các bạn sẽ cần thêm 1 con ic chốt có chức năng chốt trạng thái, ic chốt ấy chính là ic 4013, thực ra còn 1 con ic nữa là 4017 (rảnh các bạn tìm hiểu thêm về em nó nhé khá hữu dụng đấy ! )
khi nhận được tín hiệu tại chân A của mạch thu RF thì ic này sẽ chốt trạng thái lại và duy trì mức 1 ở chân số 1 của ic 4013 , khi nhận tín hiệu lần 2 thì ic này lại đổi trạng thái , vậy là chân 1 của ic sẽ trở lại trạng thái "0". Kích lần 1 và lần 2 làm đảo trạng thái Như vậy người ta gọi là ic này là ic "chốt" là lý do ấy. Tuy nhiên tín hiệu ở ic này phát ra vẫn còn bế, thử nghĩ bạn có 1 đống củi và 1 que diêm các bạn sẽ đốt đống củi kia như thế nào, dùng diêm hơ vào đống củi ư , không thể nào, các bạn đốt diêm vào tờ giấy , đem giấy đốt vào củi nhỏ, đem củi nhỏ đốt củi to như thế thì mới đốt cháy được đống gỗ to đùng. Điều khiển các thiết bị điện tử trong mạch cũng như vậy , tín hiệu từ ic này không thể đóng trực tiếp cho role 12 vôn hoạt động được, các bạn cần dùng ic đệm dòng 2803

Đây là ic 2803 nó vốn là con ic đệm đảo , tức là đệm tăng dòng lên đủ khả năng cấp dòng đóng được role 12v "ngon lành cành đào"
Ngõ ra của 2803 sẽ nối trực tiếp vào ic
Từ những bước lần lượt như trên các bạn sẽ xây dựng nên sơ đồ tổng thể như sau:
sau đây là video hướng dẫn ráp cụ thể mạch điện này :