Mạch điều khiển từ xa qua điện thoại 7 ngõ ra
Mô tả sản phẩm
Như các bạn đã biết điều khiển từ xa bằng remote khoảng cách từ 50 - 200 mét là tối đa, ngoại trừ loại đặc biệt thì tầm xa được 1km tuy nhiên giá cả thì cũng rất cao.

Còn 1 phương án khác để điều khiển từ xa, khoảng cách không giới hạn nhưng chi phí rất phải chăng. kênh chế tác xin hướng dẫn các bạn mạch điều khiển từ xa qua điện thoại 7 ngõ ra có thể điều khiển 7 thiết bị cùng lúc. Phần hướng dẫn đã có kèm mạch in, xin mời các bạn chúng ta cùng theo dõi.
Thông tin chi tiết
1. sơ đồ nguyên lý
Hình 1: sơ đồ nguyên lý
Nếu tải về để nghiên cứu, các bạn sẽ thấy hình hơi mờ. Muốn được rõ nét hơn các bạn tải sơ đồ nguyên lý file PDF tại đây:
https://www.mediafire.com/file/hzqr1uae2elo65o/so_do_nguyen_ly_7TB.PDF/file
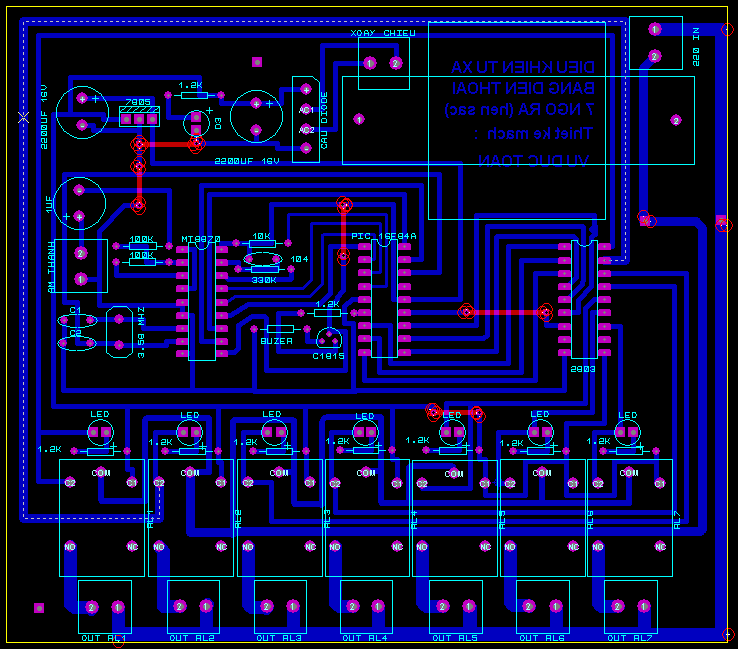
2. mạch in
Hình 2: mạch in
Trong hình này các bạn sẽ nhìn thấy các đường màu đỏ , đó chính là các đường jump nối phía mặt trên của mạch điện. Đương nhiên các bạn vẫn làm mạch in 1 lớp thủ công , và các jump nối phía trên chúng ta sẽ sử dụng dây đồng nhỏ để đi đường mạch phía trên.
File mạch in tải tại đây (các bạn không tải cái hình 2 kia nhé vì hình đó không ủi ra được, các bạn sẽ tải file pdf in được ủi được theo link dưới đây nhé ! ):
https://www.mediafire.com/file/1wpkzw4udpbbumo/mach_in7TB.pdf/file
c. Linh kiện điện tử

Hình 3: linh kiện điện tử (minh họa)
Các bạn cần chuẩn bị đầy đủ linh kiện điện tử như sau:
https://www.mediafire.com/file/3l3nnxe8rhvathi/LINH_KIEN.doc/file
d. Chương trình lập trình

Hình 4: phần mềm Pic C
Chương trình lập trình trên phần mềm pic C . Các bạn tải file lập trình tại đây:
https://www.mediafire.com/file/ztf5k1y6zj3lws6/dentudong.c/file
https://www.mediafire.com/file/bpg8uwq8tm8jjhb/code_l%25E1%25BA%25ADp_tr%25C3%25ACnh.txt/file
Bạn nào không rành về lập trình thì có thể dùng file hex đã biên dịch sẵn để nạp vào ic cho nhanh, file hex tải tại đây:
https://www.mediafire.com/file/q3vw1tj6j71c3sl/dentudong.hex/file
.jpg)
Hình 5: mạch nạp pickit 2
Đây là mạch nạp pickit 2, các bạn có thể sử dụng mạch nạp sun hoặc mạch nạp burne.... để nạp cho chip 12f629.
e. Quá trình thi công và chạy thử mạch:
Bộ sản phẩm thương mại hoàn chỉnh giá: 450 ngàn.
Liên hệ: 0378146805 (TOÀN)
2. Đèn nhà vệ sinh tự động sử dụng cảm biến siêu âm
Link tải sơ đồ nguyên lý , mạch in :
https://www.mediafire.com/folder/a8as6gpdl86ah/DEN+NHA+VE+SINH+TU+DONG
Bộ sản phẩm thương mại hoàn chỉnh giá 350 ngàn, liên hệ 0378146805 (TOÀN)
Sản phẩm liên quan
-
Đèn nhà vệ sinh tự động
-
hướng dẫn sử dụng pin năng lượng mặt trời
-
hướng dẫn hiệu chỉnh nhiệt độ máy ấp
-
Máy rửa tay tự động dùng cồn nước
-
ROBOT DÒ ĐƯỜNG TRÁNH VẬT CẢN
-
khóa cửa bằng nam châm điện
-
Chế tạo bộ điều khiển buồng khử khuẩn toàn thân
-
Hack đồng hồ đo điện áp
-
khóa cửa remote chống trộm
-
Dàn nhạc tự động cho máy tính
